
鞏義市仁源水處理材料廠
聯系人:孫經理
手機:15838253283(微信同號)
電話:0371-66557686
郵箱:1813885391@qq.com
地址:河南省鞏義市工業園區
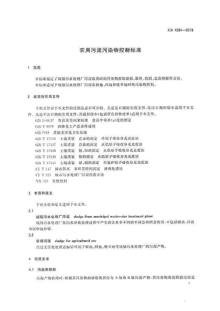
組合填料生產廠家重磅污泥農用《農用污泥污染物控制標準》(GB 4284-2018)正式發布!
組合填料廠家重磅污泥農用《農用污泥污染物控制標準》(GB 4284-2018)正式發布!2019年6月1日起實施!國家標準《農用污泥污染物控制標準》頗受關注。在國標委、住建部、環保部、農業部等相關領導和專家的支持下,前后歷時十年,組織相關行業上百位專家進行廣泛調研和大量研討,最終成稿并頒布執行。
新頒布的《農用污泥污染物控制標準》(GB 4284-2018)將于2019年6月1日起實施,現將標準原文(由中國科學院地理科學與資源研究所陳同斌教授提供,在此表示感謝)分享給大家。
標準原文如下:







更多組合填料廠家詳情點擊:http://www.tradester.cn/