
鞏義市仁源水處理材料廠
聯系人:孫經理
手機:15838253283(微信同號)
電話:0371-66557686
郵箱:1813885391@qq.com
地址:河南省鞏義市工業園區
上好堿式氯化鋁生產廠家水溶液性質與水污染控制工藝相互作用的重要性
上好堿式氯化鋁廠家水溶液性質與水污染控制工藝相互作用的重要性。研究背景:我國的水處理工業已經逐漸形成,每年的污廢水處理量接近1000億立方米(2018年達到817億噸),約占用水量的15%(2018年為13.6 %),達到我國河流總徑流量的3%左右(2015-2019年全國水資源量為(2.9±0.22)×1012 m3),取水量已經逼近警戒線,如果河流徑流量的5%被取用,不管采用何種凈化方式施以補水,都可能引發生態上的災難。在水資源配置方面,我國的水資源總量擁有仍然屬于豐沛,然而人口基數巨大,人均擁有量(2064 m3/人,2018年) 僅約占全世界平均值的1/3(6074 m3/人,2018年)。我國耗水的傳統產業如鋼鐵、造紙、印染、化工等居多,加上經濟發展的區域不均勻性,產業結構與人口聚集所造成的河流水質性污染普遍存在。我國很多省份特別是華北等地區已經出現了流域水資源嚴重超載的現象。我國目前的人均GDP(10483美元,2020年)約為美國的1/6(63416美元,2020年),與世界發達國家比較,處在資源屬性、人力戰略與產業結構優化的上升期。水資源可能成為一個重要瓶頸,并將取決于我們的產業結構未來的發展變化。我們需要改變沒有污染就沒有環保產業的傳統思路,把水資源戰略置前,重新認識水的經濟當量意義及其在實現碳中和過程中的媒介作用。在水工業中,水源是基礎,污染是對象,工藝是手段,工程是目的,所有目的必須為可持續生態的目標服務;全過程的保護、預防、應用、控制、修復、循環等,構成了完備的水工業鏈。其中,在水資源—水環境—水生態—水工業的鏈條中,表現出多賦存狀態、多相轉變、多季節變化、多物種依存的資源屬性;表現出復雜性、多樣性、多環境效應等共存的污染對象;還表現出多學科、多方法、多技術的解決手段,以及多用途、多服務對象、多目標需求的社會經濟行為。這樣,在認識水溶液或污廢水性質基礎上,我們把污廢水處理工藝的重要性置身于難降解有毒工業廢水的高效處理技術與理論中,是非常有必要的。難降解有毒工業廢水傳播/干預的行業構造了水質特征急劇變化并使之具有復雜性和典型性,其中污染過程是自發行為,阻斷這個過程需要處理工藝的革新。工業廢水與使用原材料、中間產物、產品途徑、分離純化等生產工藝及原理技術水平相關,還受化合物、催化劑、溶劑介質、化學性質等物化因素的控制,所表現出來的污染特征豐富多樣。由此啟發科學家們研究各種控制原理,包括反應、分離、轉化、利用、儲存、排放及其組合等,涉及物理、化學、生物、物化、生化等多學科及其交叉領域。對此,復雜工業廢水的污染屬性/溶液性質與各種控制原理的功能屬性之間的吻合關系,在質量—能量/熱量—電子的不同物理/化學尺度上的表現,將成為未來水污染控制技術支持水工業發展的理念方向。因此,本文嘗試從污廢水的產生機制、水溶液性質包括污廢水溶液性質及其演變、水處理工藝發展等的原理思考出發,提出針對有毒/難降解復雜工業廢水處理工藝的重要性,旨在尋求水工業發展與碳中和、經濟效率、生活質量等相關的科學與技術目標的規劃。
摘 要
從自然演化、人類活動、科學發展角度分析污廢水的產生機制及其對天然水體溶液性質的影響,發現人類遷徙的城鎮化以及工農業生產的效率約束導致污廢水與天然徑流之間的矛盾,使生態水體呈現出由地表純凈水向水質污染方向的功能轉化,擾動了元素/化合物在地球表面或水體界面的離心與向心遷移的平衡,明確了水體界面或水圈作為物質地球循環中轉站/轉運站的原理機制。隱藏在各種水處理工藝原理中的物理、化學、物化、生化等豐富功能能夠解決中轉站中所積累的矛盾,所以,集合溶液性質與污廢水處理工藝原理之間的對應關系及其技術應用將構成更加完備和潛在的水工業,所提出的水溶液性質概念同樣適用于給水與純凈水的生產與管理。針對有毒/難降解的工業有機廢水如煤化工行業焦化廢水,在前端工藝清潔生產的基礎上,需要把產品資源回收、性質互補利用、水量循環機制作為共性目標,把低能耗與物耗、關鍵污染物去除以及明確環境風險歸趨作為污染控制工藝選擇的依據,同時要求全過程產生低的二次污染如碳排放等。基于水溶液性質的改變及其過程演變的探究將拓寬水污染控制的工藝理論與技術邊界。水污染控制與水環境保護相結合的水工業全過程追求技術、經濟與社會目標的一致,爭取得到綠色、低碳、循環等生態目標的響應,即生活、生產、生態“三位一體”的協調發展。
01
污染的產生機制與環境演化
1. 人類遷徙活動的城鎮化
人類由農耕社會進入工業社會,經歷了逾千年的歷史,環境問題的形成與解決融合在大自然中。人類古代出現了一些相對的大中型城市,聚集的人口也形成一定規模,生產總值主要依附于農業產品及其貿易,不會帶來實質性的環境問題。距離現在的100~300年,隨著蒸汽機的發明,煤炭和石油等高能量密度能源的大量開采與應用,機械、交通、建筑等工業的興起,以及集約生產過程的工業化,由此推進了全世界的城鎮化發展,卻同時誘導了環境污染事件的發生,如1952年的英國倫敦煙霧事件,1955年的美國洛杉磯灰霾事件,還有日本的水俁病,成為工業革命引發重大環境事件的初期暴露。隨著工業化的發展,人類往城鎮遷徙以追求更高的生產效率和向往更加美好便利的生活,百萬、千萬級人口的城市陸續出現。在我國,近40年的改革開放帶來了城鄉格局的巨大變化,目前全國人口的60%左右居住在城鎮里(城市化率63.9%,2020年第七次人口普查),構成了城市生活污水與工業廢水大量產生和排放的格局。自然環境容量及其凈化已經讓位于各種強化型的污染控制技術,取水受到徑流量的約束,排水受到接納水體的限制。城鎮污水的收集系統、水源熱泵、泥水共治、場地資源、工藝優化、安全循環等將是污染控制有前途的集成發展方向,可見,污廢水的產生將如何進一步影響未來的信息化社會與人們對更高生活質量的追求,即人類更加集聚的遷徙活動可能在多大程度上依賴于水處理工藝與技術的創新,依賴于水工業的進步,這些都值得我們深入思考與用心探測。
2. 工農業生產追求高產量與高產率
生產效率的提高依賴于科技進步與管理水平。原材料/反應物的轉化率不高、產品分離提純技術落后、中間產物種類多、生產工序復雜與工藝流程長、能耗水耗單位比值高等,這些依賴于技術與管理的生產效率決定了污廢水的產生量/負荷及其環境危害程度。生產要素集約化與過程集成化、產業鏈構建與規模化、清潔生產與循環利用、性能品質提高與節約消費等構成了系統的管理與規劃,結合水價與排污管理,能夠實現污廢水的排放量控制,提高水的經濟運載能力。我國目前噸鋼生產的平均用水量約為15 m3/t ,仍然是世界清潔生產先進水平(3.5 m3/t)的4~5倍,單位GDP的耗水量約為66 m3/萬元,是日本的2.4倍。這些數據也表達了目前我國工農業生產的源頭技術有待技改升級,各個地區不同工業園區,應結合自身特色和政策要求進行高效率的規劃和整合。總而言之,提高生產效率是減排之首,是碳中和的前提與基礎。
3. 元素化合物的多樣性
目前無法統計,人類應用于生產的元素種類在元素周期表中總量的占比。而且,基于元素價態、化合物形態、化學鍵的種類,可排列組合的化合物物種正在以無窮級數增長,加上催化學科的發展,使得人工合成的有機物如染料、藥物、塑料、阻燃劑等不計其數,人類已經無法駕馭進入環境中污染物的種類和數量,再加上地下礦產資源開采、光合作用天然植物/作物的生長、地球化學/生物化學變化等引發的物種/污染物,構成了人類未來面對的污染物黑洞世界。因此,元素化合物的多樣性會促進人類思考更加先進的污染控制工藝理論與先進技術。對此,應該追求性質歸納的歸一化原理如BOD、COD、TOC、DOM、TDS、綜合毒性等的研究與發現。
4. 水質的梯度分類
我們依據自然與人類干預的原理把水質變化分為6類:純水、純凈水、地表(下)水、污水、工業廢水及廢液。其中,純水的性質最為活躍,具有很強的化學反應活性,水合與水解作用最為常見,純水對生命體是有傷害的,需要通過溶液機制加以消除;純凈水主要包含未受任何污染的水源水、過濾水、礦泉水、膜分離水、離子交換水、蒸餾水、毛細水、滲透水等,可直接用于生產與生活,對人類健康的影響最為直接;地表(下)水包括江河湖海中的水體、地下滲流(地下河)、冰雹雨雪以及沼澤溪流等全部的儲水與徑流,構成水環境的主體,是純凈水的源泉;污水包括城鎮生活排放、農村農業排放、養殖行業排放、酒樓賓館產生以及初期雨水等構成的來源,以營養物和有機物含量為主的水質特征,其處理以去除營養物最為主要目標;工業廢水非常廣義,顧名思義,所有工業行業排放的用完水都可成為工業廢水,包括企業、產業、加工服務業、礦山、工程、地質、鹽分離等的排水,具有無機或有機的物質性質分類,濃度上存在痕—微—低—中—高的量級別差異,環境效應表現為無毒、低毒、有毒、高毒等特征,工業廢水往往表現出復合污染的特征;廢液是指酸堿性很高的廢酸和廢堿,或者其中的COD濃度含量很高如超過30000 mg/L的液料,其熱過程具有燃燒的能量自持作用,以垃圾滲濾液、酒糟醪液、造紙黑液、發酵分離母液等為代表,從屬性上識別,飲料、酒類、醬油、牛奶、化妝品、切削液、油污等均屬于廢液的范疇。圖1表征了6類水/水體的性質連續性與行業表現。由物質轉移構成的污染特征包括:自發的過程,熵增過程,不可逆過程,自由能下降的過程,內能變化的過程,有序性下降的過程,毒性變化過程,反應活性與惰性歸趨的熱力學穩定體系等。以COD為0,3,30,300,3000,30000 mg/L為界限值,粗略劃分以上6類水/水體,并不追求嚴格的濃度邊界,其他性質指標更加豐富。例如,酒類蘊含的理論COD應該大于30000 mg/L,但是我們很少認為酒類屬于廢液,這就需要具體分析所含物質的化合物組成以及單位時間內所消耗的濃度是否構成對身體的傷害,還取決于人體的自我凈化能力。水質毒性等于濃度與化合物種類的加權作用,其中可能存在各種化學與生物化學的機制。濃度梯度之間的轉化伴隨著集成性質的漸變即數學上的連續性,但是,在水溶液性質的判定過程中,單純地觀察濃度的數字大小其意義并不大,需要結合性質群集(濃度、毒性、轉化/分解速率等)加以綜合分析與判斷。

圖1 國家標準、主要河流地表水、常見生活污水、工業廢水、工業廢液的濃度區間分布
02
水溶液性質
1. 污染的水質指標與控制標準
COD和BOD的發現與定義在約100年前就已經形成,其實,BOD先于COD,也更貼近自然,但5天的檢測時間過于耗時且不能代表全部的有機物總量,無法及時指導實際工程應用,使得實際工作中更傾向于采用COD作為工藝調控的指導依據。這樣的指標歸納法或歸一化非常實用而被推廣,如TOC、TDS、DOM、TON等,化學家希望從分解的過程觀察物質/污染物的結構和組成,而化工/工程專家希望通過歸納的觀點來控制變化的過程。所以,水污染控制的指標經歷了常見、罕見、常量、微量、痕量以及集合量等的認識演變和應用發展,其影響因素包括人們對物質世界的認識能力,對污染行為的理解深度,對分析檢測方法的準確性和可靠性進步,對目標控制的精度需求,以及對未來的演變/推理預測等,表現出邏輯支持關系的發展,即思維創新需要借助于新手段的證明。通過改善水質提高水環境質量,污染源控制是根本。由此衍生了很多行業控制標準。我國的工業體系既承傳歷史,又交織現代,還接納了國際來源,意味著排放的污染物種類繁多。
常見污染物如構成pH值變化的酸或堿,構成COD/BOD的含碳有機物,構成水體富營養化的氮磷硫鉀等化合物;罕見污染物主要來源于人工合成的新污染物,新的化學鍵構成組分和帶來新的環境效應,具有積累性、持久性、可遷移性、誘導變異與復合生態效應等的性質,如持久性有機污染物(POPs)、內分泌干擾物(EDCs)、藥品與個人護理用品(PPCPs)、微塑料等的多樣的環境機制;不同性質類型的污染物在水環境中出現的濃度可以表現為超量、常量、微量、痕量和低于檢出量,取決于污染物的理化特性、環境作用與分析技術水平;人們對集合量的認識源于性質的分類與管理的需要,其實,沒有固定的邊界;當有機污染物、重金屬、微生物共存構成復合污染時,所產生的綜合環境效應可能具有放大作用,表現出聯合毒性。因此,在地表水基準、污水排放標準、行業廢水排放標準、總量控制標準以及新污染物標準之間,還需要毒性效應或環境閾值作為橋梁。
2. 水溶液性質及其表征
2.1 溶液性質的群論預測。
“群”是物體對稱性的精確度量,“群論”是研究對稱性的一個數學學科。“對稱性”出現在世間萬物中,它維持著自然界的平衡和穩定,表現出高度對稱性的物體具有簡潔優美的性質,在人類理解世界的活動過程中起到了至關重要的作用。群論在數學的各個分支中是一種基本語言和工具,在物理、化學等自然科學中都有重要應用。水圈是自然界物質溝通的紐帶,水的溶液性質或稱水溶液性質表現出廣泛的功能性、物質的復雜性、對象的多樣性以及功能的未知性等方面的結合。非常需要使用簡潔的數學語言來歸納水體的宏觀性質,群論的引入能夠完美地解決這一問題。比如,水中陰陽離子平衡、可逆的吸熱與放熱、反應方程式的配平即物質守恒、得失電子數相等,物質的不滅、轉化與歸趨等,充分演繹了水質轉變過程中的性質集合理論。
水溶液性質可分為能量、元素和分散系三個空間,物質是空間中的向量,性質是空間中的維度(平面)。一方面,水溶液性質是可以編輯的,向量在不同維度可以進行加法、點乘、叉乘、交集等運算操作用以表達加和關系、協同關系、因果關系和分支關系等;另一方面,已經發現的物質和性質在能量、元素和分散體系中的閾值并不連續,大量的物質和性質沒有發現或者尚未被命名,這些未知領域會在科學技術不斷發展后被發現,表現出可發展性。
2.2 能量起源。
地球從內到外分別由巖石圈、水圈、生物圈和大氣圈組成,向心元素如Mg、Cr、Fe、Co、Ni、Cu等和大部分重金屬傾向于分布在巖石圈中,離心元素如N、C、O、H、Cl、I和稀有氣體元素等傾向于分布在大氣圈中,屬于地球化學的正搬運作用。能量物質是由自然界的元素通過吸收能量,進行逆搬運后產生,如鹽類物質通過蒸騰作用進入大氣環境,聚磷菌消耗碳源而富集ATP(三磷酸腺苷酶,生物轉化的能量標記物),植物通過光合作用進行固碳作用,以及合成氨工業等,都是促成向心元素向氣相、水相、生物相的轉化或遷移,也將離心元素固定在生物相或沉積相中。正搬運作用主要遵從熱力學平衡,逆搬運作用主要服從動力學平衡,地球上的物質循環時呈現出2種平衡的統一。能量物質伴隨著搬運作用而產生,是元素進行地球化學循環的重要一環。水圈中的能量物質的種類包含有機物(COD/BOD/TOC)、含氮化合物、含硫化合物及其他元素的位置和移動所產生的動能、勢能、鍵能和化合能。
水溶液中的能量物質與系統外的光能、地熱能等引發了不同形式的能量交換,從微觀角度分析可分為2種,一種是圍繞原子核的變化,往往引起了元素間的物理變化,如沉降、結晶、沉淀、成礦、沉積、相變、凝固、共沸、吸附、衰變、滲透、表面張力等,能量密度從高到低蘊含了原子能、晶格能、內能、勢能、電磁能、氫鍵、電場、范德華力等的作用。另一種是電子的遷移,引起了元素的光化學或物理化學變化,能量密度的不同能級吸收或釋放,從γ射線到微波的不同波長的光波,以溶解、氧化、還原、絡合、螯合、自由基、離子共價鍵的形式形成的化學反應,能量密度相對集中在0.13~17.4 MJ/kg區間內。驅動水體自凈作用,被認為是能量作用下的溶液性質各種因素集合的群集變化,需要借助于群論加以描述。
2.3 物質屬性。
1)基于水-生物作用定義的物質和性質。
營養物質指代了生物相和水相的交換部分,親和力由強到弱,可劃分成三類:親生物元素的碳、氫、氧、氮、磷、鉀等構成了生物體內的大量元素;弱親生物元素如鈣、鎂、硫、氯、硅等構成了中量元素;非親生物元素如鐵、銅、鋅、錳、硼、鉬、硒等構成了微量元素。人類活動所產生的微污染物如持久性有機污染物(POPs)、藥物和個人護理品(PPCPs)、內分泌干擾物(EDCs)、全氟化合物(PFCs)、溴代阻燃劑(BRPs)、多溴聯苯醚(PBDEs)、飲用水消毒副產物、抗生素、農藥、染料、納米顆粒、微塑料、興奮劑以及毒品等,微生物屬于生物相中數量最大的種群(大腸桿菌、酸化菌、氨化菌、硝化菌、反硝化菌、厭氧氨氧化菌、硫還原菌、聚磷菌、病毒、基因等),這2組物質也在水—生物作用維度上受到廣泛討論。
基于利于和不利于生物量的積累,通常采用營養化和毒性指標來指代。營養化的研究對象包括光合/呼吸作用的強度比、藻類生產潛力、富營養化潛力等要素;毒性指標包括一般毒性(急性毒性、亞慢性和慢性毒性、蓄積毒性、局部毒性)和特殊毒性(致癌毒性、致突變毒性、生殖、發育和遺傳毒性)等。它們通過溶液性質建立相關作用。
2)基于水—沉積物作用定義的物質和性質。
強向心元素有較高的密度和較大的原子序數,大部分強向心元素容易失去最外層電子從而表現出金屬性,這類元素有較高的電場密度而導致其有較高的電離能壘,表現出顯著的憎水性,把這類元素稱為重金屬。從宏觀上看,重金屬元素的密度> 4.5 g/cm3,雖然部分元素(如Cd、Cu等)出現類營養物質的理化性質而表現出一定的生化性。另一部分元素(如Hg、Pb等)則容易揮發至大氣中而表現出一定的親氣性,但大部分元素傾向于沉積。強離心元素包括堿金屬、堿土金屬、鹵素和其他低原子序數的元素,具有較低的電場密度和較低的電離能壘,有著良好的極化性,一些離子如SO42-、NO3-在結構上同樣擁有強離心元素的微觀結構,這些受電離作用影響的物質被稱之為鹽分或鹽溶液。
固體結合態的物質(如晶態)通過電離作用進入水體,電離過程中的水合作用在吸收或釋放質子的過程中表現出酸堿性。電導率是衡量這種電子轉移難易程度的量綱。物質的向心與離心運動影響水—沉積物之間的化學平衡,產生水解、結晶、沉淀、絡合、成礦、沉積、氧化還原等現象,如絡合和螯合作用降低了電荷密度從而改善了重金屬離子的電離能力,同時增強了化合物的極化能力,造成沸點的上升,此過程表現為元素的向心和離心作用的相互抵消。這樣,陰陽離子的結合因原子構型、電荷密度和極化能力的相互搭配,便形成了軟硬酸堿理論。
3)基于水—氣作用定義的物質和性質。
由于大氣圈和水圈有氣體分壓的存在,在水圈上部氧化環境下存在CO2、O2、O3等氣體,在下部還原環境下存在H2、H2S、NH3、CH4等氣體,統稱為溶解性氣體。溶氣與脫氣的過程普遍存在于化工、能源與環境的工程技術應用中,水溶液性質影響離心元素及其化合物的平衡與歸趨。溶解性氣體主要由離心元素(C、N、O、S)構成,通常為有機物或營養物質,它們影響水系統中的微生物種群。部分溶解性氣體(如O2)的逸度影響水體中元素在各相中的分配系數。水氣界面作用還影響水體表面元素的分配和平衡,產生表面自由基,有助于實現水體自凈作用。
2.4 分散系
物質在溶液中的分散包括濃度范圍和團聚物大小兩個維度。根據從低到高的濃度范圍首先分為稀溶液體系和濃溶液體系。在稀溶液體系下,物質以溶質—溶液的相互作用為主,主要服從亨利定律和能斯特定律分配,隨著濃度的增大,亨利分配作用逐步減弱,溶質間的相互作用和系統的熵在不斷增加;隨著溶質逐步成為系統中的主要物質(濃溶液體系),其他組分再度服從亨利分配作用,系統逐步走向單一,熵值不斷下降。密度的概念是相對的,微污染物和水體中的無機鹽在水中的濃度當量有顯著區別。然后,根據團聚物的大小,系統可分為溶液、膠體、乳濁液、懸濁液四類和介穩體系,根據對光的阻礙程度區分分散體系并定義出濁度。我們把集合的溶液性質在各種維度上的相關關系歸納到圖2中。

圖2 群論描述的溶液性質:各群在能量、物質、分散維度上的相關關系
3. 性質集合的初步定義
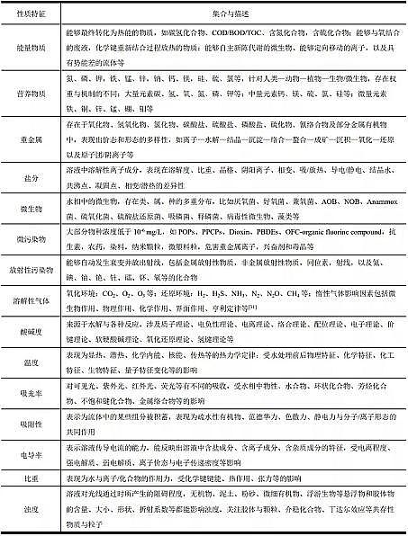
把水溶液性質的特征及其初步定義集合于表1。性質分類需要通過密度泛函、群論、能量密度、神經網絡等來理解,加強相互作用與類別轉換共性表達方面的分析,其評價包括濃度法、權重法、毒性法、模型法等。能量物質、營養物質等15類溶液性質的泛定義可能不適合于所有的對象,比如,對人類和動植物會有差別。基于科學的發展,性質種類可以進一步拓展,性質特征可以不斷地被發現,據此豐富我們對水循環的原理發現與水污染控制的技術空間。可以認為,水工業的未來是沒有邊界的。

表1 水溶液性質特征及其定義
03
處理工藝原理
1. 原理與功能有效性結合
人們從物理、化學、生物、物化與生化等學科理解水污染控制原理。其中,物理法以沉降、過濾、氣浮、氣提、膜分離、磁分離等為代表;化學法以酸堿中和、沉淀、絡合、水解、氧化、還原、合成、分解、催化氧化等為代表;生物法以降解、合成、代謝、厭氧、好氧、水解、脫氮、除碳、脫硫、吸磷、釋磷、脫氯等為常用;物化法以混凝與萃取、過濾與分離、蒸發與結晶、電化學氧化、光催化氧化、零價金屬還原、電催化還原、亞/超臨界氧化還原等為特征;而生化法則包括生物吸附、生物絮凝、生物催化、生物電解/產電、膜生物反應器等的原理。這樣的分類并不一定全面與合理。
所謂功能有效性結合,是指由污染物各種形態/化合態構成的污廢水所表現出來的物理化學性質,與人類所發現和可以控制的原理之間,建立起對應的作用機制。比如電子—離子—分子—化合物之間的關系,物質—能量—熱量—動量之間的轉化,水質—工藝—條件—作用力之間的關系,有序—無序—矢量—混沌—常量之間的關系等。除此之外,還要考慮:相變、聚合、合成、催化、裂解、光解、水解、分解、代謝、降解、氧化、燃燒、礦化等;網捕、吸附、沉積、共沉淀、結晶、螯合、水合、酸析、離子交換、氫鍵、靜電反應的合適條件;不同反應類型之間,還存在協同效應與誘導反應;其中網絡關系與相關性模型是分析和解決問題的重要思路。
物理處理法是通過物理作用,以分離、回收污廢水中不溶解的、呈懸浮狀的污染物質(包括油膜和油珠),在處理過程中不改變其化學性質,如常用的過濾法、沉淀法、浮選法與重力分離法等。化學處理法是向污廢水中投加化學試劑,利用化學反應來分離、回收水中的污染物質,或將污染物質轉化為無害/低毒的物質。該法既可使污染物與水分離,回收某些有用物質,也能改變污染物的性質,如降低廢水的酸堿度、去除金屬離子、氧化有毒有害物質等,因此,可達到比物理法更高的凈化程度。常用的化學方法有化學混凝沉淀法、中和法、絡合螯合作用以及氧化還原法等。
物理化學法,是利用萃取、吸附、結晶、蒸發、離子交換、膜分離技術以及氣提等物理化學的原理,分離廢水中無機的或有機的(難以生物降解的)溶解態或膠態的污染物質,回收有用組分,使廢水中有害物質濃度降低。因此,適合于處理雜質濃度很高的工業廢水(用作回收利用的方法),或是濃度很低的廢水(用作深度處理與水回用技術)。利用物理化學法處理工業廢水前,一般要經過預處理,以減少廢水中的懸浮物、油類、有害氣體等雜質,或調整廢水的pH值,以提高回收效率或減少能量/熱量損耗。同時,濃縮的殘渣要經過后處理以避免二次污染。
人們對生物處理法的理解停留在合成、降解、轉化、代謝的作用水平上,污染物—微生物—環境條件是生物原理轉化為技術的三個重要要素,非常有必要從多種元素(及其化合物)的離心、向心、水合機制出發,結合微生物的功能新發現,更加系統地研究存在的各種可能性,包括環境作用力順序。
總而言之,工藝技術是立足于水質學以及水溶液特性基礎上的若干方法原理的組裝及其應用,是由化學層面過渡到化工以及工程層面的一種表達,是能量、物質消耗制約條件下污染物轉化的方法原理效果的體現,也可以理解為是反應動力學應用對經濟因素與環境因素依賴的綜合考慮。針對典型工業廢水普遍表現出有機污染物濃度高、營養元素失衡、有生物毒性抑制、氮素與鹽分呈多態化等特征,其處理往往需要從相分離、污染物轉化、降低毒性、改變物性、鹽/水的純化等多角度來考慮,必須通過若干化學—物理—生物原理的組合構建集合的工藝,才能達到污染控制與資源化相結合的共同目標。
2. 操作條件與目標控制的對應性
既存和已知的廢水生物處理單元技術及其組合,如:A、O、AO、AAO、AOO、OAO、AOHO;高級氧化技術如:Fenton反應,臭氧反應,自由基反應,濕式催化反應,超臨界催化反應等;它們的哪些功能可以與污廢水中的污染物性質建立強作用,這種規律被稱之為性質與功能的對應性。其中,溶液性質與原理功能(單元反應器)的響應關系需要量化描述。組合工藝與單元反應器的科學定義與數學描述需要闡明,如何用單元反應器來定義工藝?多個單元結合的必要性?這些問題,構成了水處理工藝的重要性,即集成化的技術與系統工程學的結合。由此可見,廢水性質與工藝原理的相互作用最終表現為工藝路線的選擇與多目標的優化。如圖3所示,以AOHO工藝為例,分析如何實現高濃度污廢水物質循環驅動自凈化的機制。在A單元反應器中可以實現4種方法以上,即厭氧(Anaerobic)、吸附(Adsorption)、氣浮(Air flotation/coagulation)、溶劑萃取(Accelerated solvents extract)、氧化還原結合應用(Application of REDOX Technology, ART)等;在好氧的O1反應器中實現三階段控制的生物轉化反應,分別為除碳氨化、部分硝化和完全硝化;在低氧的H反應器中實現2種功能耦合的脫氮結合,分別為水解異養反硝化和厭氧氨氧化協同自養反硝化;而在好氧的O2反應器中,實現全部還原性污染物的徹底氧化,即硝化與礦化的歸一化作用。自凈化的核心原理表現在:1)后物化工藝沉淀物中的吸附劑和藥劑回用于前物化工藝,分離出高濃度組分和降低生物系統的進水負荷;2)從A單元中分離的碳源或電子供體(FeS)用于H反應器中的脫氮;3)將納濾分鹽作用的二價或三價離子作為電解質回用于前混凝,硫酸根被應用于消耗厭氧殘余碳源,獲得硫化物電子供體。這個工藝已經被設計為工程技術,應用于寶武集團(廣東韶鋼)的焦化廢水處理工程的提標改造中。

圖3 AOHO工藝的污染物自凈化作用
針對污染物的去除,可以演繹出多種多樣的工藝。如,曝氣生物濾池、傳統活性污泥、缺氧—好氧活性污泥、厭氧氨氧化與自養反硝化耦合等生物脫氮工藝;厭氧產甲烷、生物吸附、好氧氧化等生物除碳工藝;AAO生物脫氮除磷工藝;AAO氧化溝工藝;OHO生物流化床工藝;FS-DADAS工藝;溶氣氣浮或混凝沉淀物化工藝。針對難降解有機物或生物處理殘余有機物,可以選用的化學原理包括:酸堿中和、萃取蒸餾、Fenton氧化、光催化氧化、臭氧氧化、電化學氧化等方法工藝。因此,依據不同的水溶液性質和控制目標進行自如的工藝選擇與調控是未來水處理工業的原則基礎。
3. 過程約束
水污染控制技術應該是在追求清潔生產的前提條件下,以有限的時間空間要求,把低能耗、低物耗、去除關鍵污染物作為并行目標,同時要求產生低二次污染的穩定生產過程。對此,我們提出“安、穩、長、滿、優”的設計目標,也就是,在科學引導下的廢水處理工程技術應當追求安全、穩定、長效、滿負荷以及優化的綜合運行目標。將目標反饋到水處理過程的定義,所謂的過程約束需要先進的科技作為支撐,以工程實踐作為手段,以符合實際的優化作為管理,相得益彰,互相推進。
對于實際案例,我們需要結合項目的地理位置、氣候特征、行業特點、文化背景,加強針對性技術的選擇與綜合因素考慮的設計,以統計信息、數據權重、敏感效應、極限變化等因素建立模型,輔以經濟要素(工程投資、運行費用)、生態效益、社會影響等的考慮,使選擇的工藝原理趨于最優化的水平。對此,通常是基于專家對建議指標的多標準決策(MCDM)方法,如生命周期評估(LCA)、層次分析法(AHP)和模糊—德爾菲法等,可以是單獨或組合使用的方法來制定科學的管理手段和政策措施。
歸納起來,廢水溶液性質決定了工藝原理的組合與選擇,針對特定的廢水,識別其主要的水質特征,之后根據特征選擇合適的物理、化學、生物以及組合的原理作為工藝基礎,然后根據操作條件制定低能耗與低物耗的工藝路線,結合目標控制能夠在過程中不斷優化和完善運行管理的條件,最終實現尊重廢水性質變化規律的集成工藝目標。
04
難降解工業廢水
1. 溶液性質與關鍵污染物
以焦化廢水為例,焦化廢水屬于典型的難降解工業廢水,其特征可以綜合描述如下:廢水毒性大,表現為復合毒性效應;污染物濃度高,內含能大,可降解性差;廢水成分復雜,多相多元素物種共存;高C/N比,富氮富硫與缺磷;高鹽分與高色度。國家標準GB16171—2012中,焦化廢水的控制指標為14項,分別是pH、SS、BOD、COD、揮發酚、氰化物、氨氮、硫化物、油分、總氮、總磷、苯系物、苯并吡、多環芳烴,并沒有涉及色度和鹽分,也沒有把普遍出現的硫氰化物和氟化物包含進來,還缺乏毒理學指標,很少人思考關鍵污染物和難降解有機物的化學組成,特別是元素的結合規律。焦化廢水原水主要來源于蒸氨工段,由于廢水呈弱堿性,其中含有較高濃度的硫離子和氨分子,向心離子以沉淀的形式被儲存在油分離的濃縮相中,所以,進入廢水處理系統的重金屬離子濃度不高。可能帶來風險的重金屬如汞、砷、銅等,汞以單質的形式、砷以含氧基團的形式、銅以氨絡合的形式,被分配在廢水中。有機物特別是難降解有機物,以離心元素如C、O、H、N等結合為主,如多環芳烴與多溴聯苯醚(PBDEs)等,在催化氧化工藝中,需要鐵、錳、鈷、鎳、鈦等礦物元素的反離心作用。據我們分析,焦化廢水中的污染物由70余個元素及其化合物構成,是迄今發現的組成最為復雜的廢水之一,原因是該種廢水由以萬年為單位的地下礦產成因,吸附水和化學結合水在900 ℃左右的高溫干餾過程中形成,加上礦物元素的豐富性,結合高溫催化作用,煤中各種元素之間實現了部分裂解和重新聚并,造成了焦化廢水組成的多樣性,構成了煤化工過程具有共性的特征。煉焦工藝包括高溫干餾、蒸酚脫氨、粗苯分離、煤氣清洗、硫酸生產等工段的貢獻,構造了焦化廢水的前述特征。其中的關鍵污染物,以濃度貢獻劃分,對COD的賦值作用大小為:酚類、硫氰化物、苯系物、硫化物、雜環芳烴、油分、氰化物、多環芳烴等;按照急性毒性貢獻大小順序為:氰化物、硫氰化物、硫化物、苯酚、氨氮、芳烴類化合物等。如果考慮其他毒性,芳烴類化合物可能置前,目前較少涉及重金屬方面的評價。根據國家政策要求,焦化廢水的處理要以實現零排放為目標,并且鹽分以及殘余有機物的處理也成為關鍵污染物。針對不同行業廢水,在選擇處理工藝之前,調查研究廢水溶液性質,評價環境影響因素,識別出關鍵污染物,從化合物、共存組分、溶液性質等方面研究熱力學可行性與動力學規律,成為污染控制的科學依據。
2. 資源化與無害化目標
工業廢水中的物質來源于反應物的轉化率、中間產物、產品分離與提純,以及水作為介質等的循環利用、氣相吸收與濃縮富集作用等工序。資源化途徑必須考慮有效組分分離與水循環兩個方面,它們相輔相成。另外,通過組分調控、廠際利用、性質互補、功能歸一等模式實現廢水產值化,也是需要重視的資源化途徑。以煤化工廢水為例,高濃度組分分離包括重油的沉降分離、苯酚的萃取或蒸餾分離、氨分子的加堿熱蒸發脫出、以及硫化物的置換分離等;脫硫廢液或沉淀硫化物作為自養反硝化脫氮的電子供體、吸附分離碳源物質作為異養反硝化脫氮的電子供體、以及納濾分離硫酸根回流至厭氧單元置換小分子有機物獲得硫化物的電子供體;還有,高濃鹽水電解產生氧化性有效氯、純化分離的產品鹽以及反滲透分離純水、污泥中重金屬成分的富集分離以及磷鹽的分離與回收利用等。從物質分離、循環自凈化與產品回收利用三方面都可以重新規劃并應用于再生產,表現出資源循環利用的多種途徑。比如,本團隊利用含硫化亞鐵污泥作為自養電子供體參加的反硝化反應,在沒有外加碳源的情況下實現了高效的總氮去除,實現總氮濃度的趨零,還減少了富鐵化學污泥的處理成本。澳大利亞昆士蘭大學袁志國教授使用不含硫酸的鐵鹽(例如氯化鐵)作為鋁絮凝劑的替代物實現下水道中或水處理過程中硫化物的控制,降低硫化氫的釋放,保護管網免受其腐蝕,鐵鹽還與磷酸鹽發生沉淀反應,提高出水水質,防止水垢。更重要的是,自來水廠生產過程中產生的含鐵污泥可以應用于污廢水處理廠的預處理,形成一個理想的資源循環過程。廢水處理生物活性炭法,與傳統的廢水處理技術相比,對去除大分子、難降解有機物方面有著非常突出的效果。活性炭起到對有機物的物理吸附及生物降解的作用,這種生物降解作用可以使活性炭得以功能再生與重復循環利用,延長活性炭的使用壽命。焦油渣、酸焦油、蒸氨殘渣、粗苯再生渣、廢水處理污泥、焦粉、廢活性炭、廢礦物油與含廢礦物油廢物(含油抹布、勞保用品)等各類廢物,可以摻煤煉焦或生產活性炭,回用于廢水的預處理。銨法脫硫工藝產生的脫硫廢液主要包括硫氰酸銨、硫代硫酸銨;鈉法脫硫工藝產生的廢液主要有硫代硫酸鈉和硫氰酸鈉。另外,脫硫廢液中還有煤氣中殘留的多環芳烴、苯并芘、萘、蒽等具有毒性的有機物。在鹽分離基礎上利用高溫煤焦油制備炭黑,或深加工提取萘、蒽、洗油、苯酚等化工產品,走化學產品資源化的技術路線。我們知道,污泥的無害化、資源化是廢水處理未來的趨勢。工業廢水污泥中因元素分布的不同,與城市污水污泥相比,更有利于污泥炭的催化劑和吸附劑制備。本團隊利用焦化廢水工程產生的污泥制備污泥炭吸附劑,再投加到工業廢水中污染物的吸附,實現了污泥的資源化短程循環回用,所制備的污泥活性炭,與原煤制備的活性炭相比,在吸附容量上相差不大,表現了較高的COD去除能力以及很好的節能效果。
無害化的本質是水溶液性質的轉變,6類水的過渡是實現無害化的必要途徑。污廢水無害化的目標應取決于受納水體,對象不同,執行的標準不盡相同。按照水體類別,可將無害化目標劃分為江河、湖泊、運河、渠道、海洋、水庫、池塘等;按照流域等別,可劃分為五類地表水、五類地下水、四類海水等;按照生態類型,可劃分為水源地、濕地、森林、草原、沙漠等;按照行業,可劃分為生活用水、漁業養殖、農業灌溉、工業生產用水等;按照用途,可劃分為生活用水、原料生產用水、產品處理用水、冷卻用水、鍋爐用水等;按照人類使用方式,可劃分為飲用水、景觀娛樂用水、非接觸沖洗用水、生產活動用水等。
從水溶液性質的角度看,6類水均可作為特定功能加以使用或利用,任何一類水均具有其獨自的價值屬性。可見,純凈水不是水處理的唯一目標,因時和因地制宜,實現經濟可行且技術合理的無害化過程。進一步而言,水工業不僅僅是水處理的集成,更在于大自然的調控;水技術不僅僅是水工藝,更在于大自然的工藝。作為生命之源的水,取之于自然,必將靠攏自然,最終回歸于自然。在工業水回用、農業水回用、生活水回用以及生態水回用的不同資源化模式上,必須分別考慮資源中的水、熱、能量、營養物、礦物質、微生物等的環境再分配。這樣的考慮拓寬了水污染控制的工藝邊界。
毫無疑問,在資源化補償條件不能滿足的條件下,無害化是最終的手段,追求技術、經濟與社會目標的結合。技術目標包括行業標準、環境標準、生態標準、可持續標準、循環標準等;經濟目標包括能耗物耗、人力消耗、占地消耗、資源可持續性等;社會目標包括科學技術影響力、人才教育促進、公平的財務過程與費用承擔、人與自然和諧共生等。其中,綠色、低碳、循環將成為水處理工藝的共性目標。
3. 集成優化與生態反饋
未來水工業的發展將趨向于集成工業、智能控制與自主反饋的數字化控制中。將水污染控制的主體、目標、對象、方法、模式、工具、條件整合為統一的系統,稱之為集成的系統。優化則考慮多目標、多假設、多條件、多約束中的趨向性決策。結合系統集成與優化目標,廢水處理工藝需要考慮規模效應、水質分質分類、化合物性質互補、智能化設計與大數據管理、產業結構升級引導以及產業類型選擇與判斷,在高端科技產業、設備裝備、系統控制、藥劑材料和社會基礎等方面,要求更為良好的生態反饋。
集成優化的目的是使水工業形成一個整體系統,是基于水溶液性質、調控水質類別、最小化物料消耗與能源消耗的集合。基于污廢水的直接利用、循環再利用、再生再利用、再生再循環再利用,通過水工業之間整體調控,水工業系統實現低投入、低產出,甚至可能實現零投入與零排放。集成優化的難點及關鍵在于不同類別水及水的副產品之間的反饋與負反饋,這些反饋的協同調控促進水工業的動態平衡。流域與工業、生產與生態、污水與污泥、產品與廢棄物、受納體與點/線/面污染源、上游與下游、純水—純凈水—地表(下)水—污水—工業廢水—廢液的相互轉化、水—經濟—社會—可持續生態的博弈,從水質化學的基本原理出發,根據水溶液性質和水的功能歸宿,尋求人類可以遵循的水流運動與水質轉化的自然規律,真正地實現生態目標。
05
結語
基于多種認識,從原理尺度、經濟運載、能量密度、多級利用等方面提高水的信息當量,體現城市—農村—企業—家庭的水價值觀的多重性,以工業園、規模農場為示范,追求生態多樣性,充分認識水溶液性質的特征和作用,實現水利工程與水質工程的結合,發揮水文化與水經濟的互益理念,成為未來水工業的發展方向。水的擴散,從天然水體到農村的土地園林,通過動力流或重力流進入城市,再次分配到企業與家庭,用戶成為最終的受體,包括動植物與產品,執行了為人類服務的目的。然后,承載了能量與熱量的污廢水再回到大自然,這個過程實現了熵增/減的物質—能量—電子等信息的交換。特別指出,溶液性質的概念在純水—純凈水—地表水—污水—工業廢水—廢液的自然作用與逆向有序作用過程中,結合元素化合物的離心與向心作用趨勢,識別水合物與溶解態的離子化合物,預測和防治地表水中鹽分持續積累的環境演變,對于構造水環境與生態平衡,控制水質變化向有利于工業、農業等經濟與生態過程的反饋,實現難降解工業廢水循環利用的梯級調控等方面,將發揮重要作用。
有毒/難降解工業廢水的重要特征表現為水質來源多樣、化學組成復雜、危害與價值共存、多受體復合污染、化學反應性不確定等,由此帶來了其處理工藝的多途徑選擇的存在,如相分離、有機物氧化、產能除碳、耗能礦化、脫氮除磷、硫氧化還原、重金屬分離與歸趨、脫鹽除濁、消毒與滅菌、微污染物分離去除等,很顯然,目標的多樣性造成了水處理工藝功能組合的復雜性,這就是復雜工業廢水處理工程造價和運行費用高的根本原因。對此,基于水溶液性質改變的梯度控制,可以成為水工業循環驅動與工藝原理耦合的科學基礎。
在水溶液性質信息群論引導下,我們必須把水處理工藝置之于水工業全鏈條上,把水工業放到全球生態尺度上,認識水的未來價值。人們對水溶液性質的理解還需要借助于多學科如物理、化學、生物、量子等新知識的結合,特別是元素及其化合物的轉化/轉移如何受到物理環境與生物/微生物種類的約束,其過程信息的多樣性發現以及定量化信息及其掌握,成為未來水污染控制工藝的理論基礎。借助于水溶液性質在6類水體之間的相向(正向與逆向)轉變,追求其連續性的理解,成為構建水源保護—給水工程—污水處理—工業廢水污染控制—污泥循環利用—氣相污染物削減與碳減排協同—物質地球化學循環與生態可持續發展的系統集成工藝理念框架,表明無邊界約束的水溶液性質與水質轉化的工藝理論之間存在更大的契合度,基于這種理解,才能夠真正地拓展水的利用與水的保護之間的科學理解與技術創新。
結合水利—水量—水質—水文—水產等不同價值尺度支持的水資源的多重理解,我們需要考慮更加豐富的新概念與新命題,如:水的新功能發現與用途開發,水溶液的信息密度與能量表達,水體富營養化的多因素識別與預測,水循環對全球經濟的承載能力限度,水工業背后的碳減排與碳中和可能新興產業,社會可持續發展的水生態環境,氣候影響水質演變的未來預測包括對生物/生命多樣性的影響等。由此認為,水工業革命的到來必將迎來一系列相關學科的發展作為內在動力,人類的認識還需要站在更高的高度上重塑人水關系,即從“智者樂水、仁者樂山”的境界中意識到“水腐人亡,水活人興”。
上好堿式氯化鋁廠家詳情點擊:http://www.tradester.cn/